Alla voce
equazioni differenziali 1
abbiamo introdotti i primi esempi di equazioni differenziali.
Facciamo qualche breve considerazione storica su di esse.
Lo studio delle prime equazioni differenziali risale alla fine del XVII secolo, quando, da
Newton e Leibniz, venne individuato il teorema fondamentale dell'analisi (vedi), che ha messo in relazione la derivazione e
l'integrazione. Emerse, presto, il problema che, a differenza della derivazione, per la quale esiste un procedimento standard per associare
ad una funzione la sua funzione derivata, non c'è una tecnica standard per associare ad una funzione le sue antiderivate. Si deve arrivare
al XVIII secolo per la messa a punto di tecniche specifiche per la risoluzione di varie classi di equazioni differenziali e per la
dimostrazione di alcuni teoremi che assicurano l'esistenza delle soluzioni di equazioni differenziali che soddisfano certe condizioni
generali. Di questi aspetti ti occuperari se proseguirai gli studi in ambito matematico o fisico.
Qualche approfondimento sui modelli
differenziali lo puoi trovare nei prossimi paragrafi, in cui faremo un esteso impiego di
WolframAlpha, e, volendo, nella la scheda Modelli differenziali (vedi qui le altre schede).
Ricordiamo con un esempio come si può afforntare lo studio di una equazione differenziale del 1º ordine.

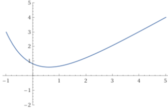
L'immagine a destra è stata ottenuta con slope field of dy/dx = x-y , for x=-1..5, y=-2..5 nel caso mi intersessi studiare alcune soluzioni particolari, che posso risolvere con comandi come il seguente, con cui traccio la soluzione il cui grafico passa per il punto (-1,3), segnato sopra in rosso:

| plot y(x) = x + 5 e^(-x - 1) - 1, x=-1..5, y=-2..5 | ![]() |
Illistriamo con qualche esempio lo studio delle equazioni differenziali del 2º ordine.
Il primo esempio rappresenta l'equazione differenziale che esprime la posizione di un oggetto fissato ad una
molla. Se y è la distanza (in una opportuna unità di misura) e x il tempo (in una opportuna unità di misura), la relazione è del tipo
| y"(x) = -4*y(x), y(0) = 2, y'(0) = 0 | ![]() |
Gli esempi successivi sono riferiti a situazioni simili alla precedente in cui però, nel primo caso, l'oggetto viene spinto ad ogni passaggio, aumentando l'ampiezza delle oscillazioni, e, nel secondo, si è in presenza di un fluido che smorza le oscillazioni.
| y"(x) = -4*y(x)+cos(2*x), y(0) = 2, y'(0) = 0 | ![]() |
| y"(x) = -4*y(x)-y'(x), y(0) = 1, y'(0) = 3 | ![]() |
Le equazioni differenziali alle derivate parziali (che coinvolgono le derivate parziali della funzione incognita rispetto a più di una variabile), a differenza di quelle ordinarie, hanno soluzioni che non dipendono da costanti arbitrarie ma da funzioni arbitrarie. Sono usate
soprattutto per affrontare alcuni argomenti di fisica. Vediamo tre esempi nei quali l'incognita è f.
| d/dy f(x,y) = x | ![]() |
c1(x) indica una generica funzione di x. Ecco due esempi di soluzione:
| d^2/dy^2 f(x,y) = x | ![]() |
| d/dx d/dy f(x,y) = 0 | ![]() |